Copyrights 云南白药政策库系统 ALL Rights Reserved
云南白药集团股份有限公司
阅读量:21
来源:甘肃省药品监督管理局
关键字:无
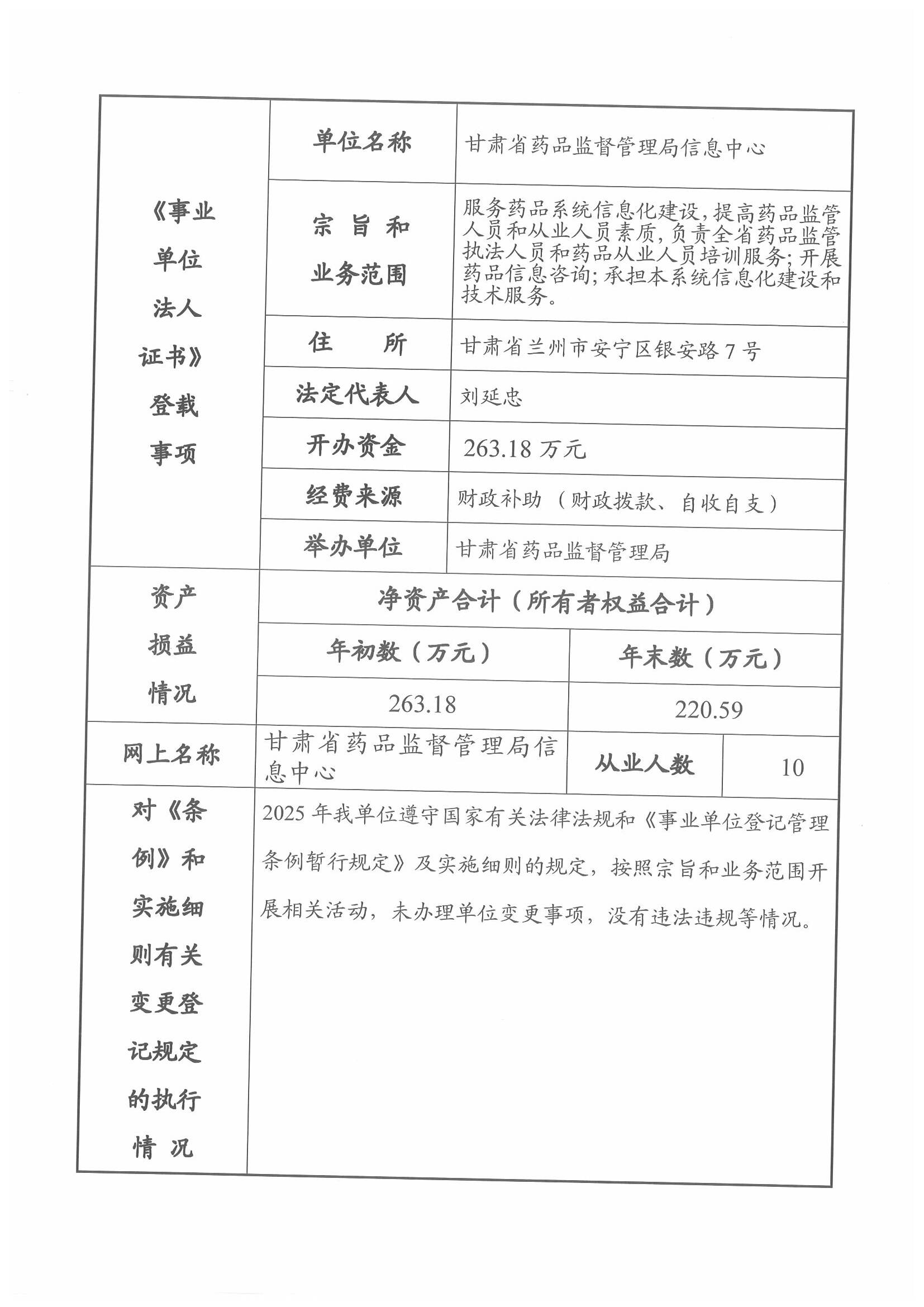
| 甘肃省药品监督管理局信息中心2025年度事业单位法人年度报告书公示 |
| 2026年03月02日 15:29 |
|
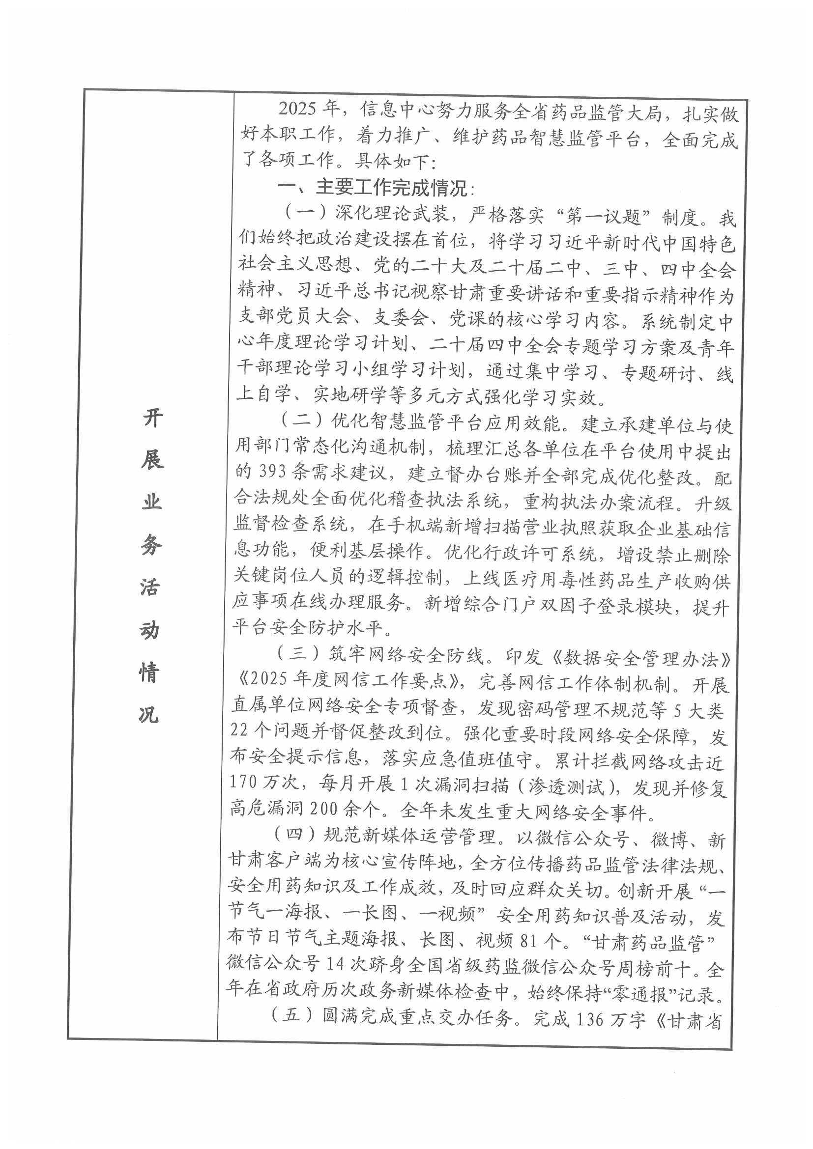
根据《中共甘肃省委机构编制委员会办公室关于报送 2025 年度事业单位法人年度报告工作的通知》(甘编办发[2026]3号)文件要求,现将甘肃省药品监督管理局信息中心2025年度法人报告书予以公示,接受社会监督。 甘肃省药品监督管理局 2026年3月2日
|
发布站点:黑龙江省药监局 2026-03-19
发布站点:甘肃省药品监督管理局 2026-03-12
发布站点:国家市场监督管理总局 2026-03-03
发布站点:甘肃省药品监督管理局 2026-03-02
发布站点:甘肃省药品监督管理局 2026-02-27
发布站点:浙江省药监局 2026-02-24
发布站点:江苏省卫生健康委员会 2025-07-02
发布站点:国家医疗保障局 2024-12-04
发布站点:国务院 2025-06-28
发布站点:国务院 2020-11-13
发布站点:国家药品监督管理局 2024-08-28
发布站点:云南白药集团 2023-12-14